在硬件研发、嵌入式设计、模块集成的领域中,电源设计是整个产品的“心脏”,而读懂电源核心术语、掌握基础定理,是做好电源设计的前提。
很多研发工程师在项目中栽跟头,不是硬件功底不够,而是对DC-DC、电源切换、恒流恒压这些核心概念理解不深,最终导致产品供电不稳、散热失控、兼容性差。
作为深耕硬件研发与产品落地的团队,我们从研发实战和产品设计角度,拆解硬件研发中最核心的电源物理名词、专业术语、设计定理,更会结合我们的「电源管理及接口转换板+双形态机壳」一体化方案,讲透理论如何落地为工业级稳定产品,让你不仅懂概念,更会用知识避坑。
1. 直流(DC)/交流(AC):硬件研发中电源设计的基础区分,我们的产品核心围绕直流12V/5V设计,也是嵌入式模块、工控设备的主流供电形式,区别于家用220V交流,直流供电更稳定、适配小型电子模块。
2. 额定电压/工作电压:额定电压是电源设计的基准值(如我们方案中模块1的12V、模块2的5V),工作电压是设备能正常工作的电压范围,优质的电源设计会做宽压适配(如10-14V DC输入),提升产品兼容性。
3. 恒流充电/恒压充电:18650锂电池充电的核心物理规则,也是锂电池充电的“黄金定理”——先恒流提升电池电量,再恒压保持电压至满电,我们的产品正是基于此设计Type-C充电电路,搭配过充保护,从原理上保证电池安全。
4. 压降/浪涌:压降是电流通过电路时的电压损失,浪涌是电压瞬间的剧烈波动,二者是电源设计的“天敌”,会导致模块重启、设备损坏,这也是我们的方案中重点做电源切换无压降、电路滤波抗浪涌的核心原因。

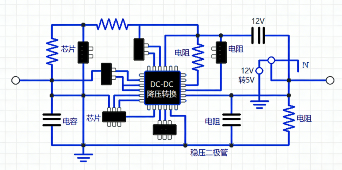
DC-DC转换:本次产品方案的核心技术之一,指直流电压之间的转换,我们通过DC-DC降压芯片将12V直流转换为稳定5V,为模块2供电,区别于AC-DC(交流转直流),DC-DC转换效率更高、体积更小,适配嵌入式产品。
稳压/稳流:电源设计的核心要求,稳压即保持输出电压不变(如12V/5V精准输出),稳流即保持输出电流稳定,我们的方案中双路稳压电路,从硬件上保证模块1、2的供电精度,避免电压波动导致的设备故障。
电源自动切换:工业级产品的必备设计,指外接电源与电池供电的无缝切换,我们的方案通过专用芯片+二极管隔离实现该功能,外接DC12V时优先供电,断电自动切电池,从术语落地为“设备永不断电”的实际体验。
BMS电池管理系统:锂电池应用的核心,包含电池充放电保护、电量检测、过温保护等功能,我们的方案集成微型BMS,为18650电池组提供过充、过放、短路、过温四重保护,让电池使用更安全。
过流/过压保护:电源电路的“安全防线”,过流保护防止电路电流过大烧毁芯片,过压保护避免外接电压过高损坏模块,我们的接口转换板在12V、5V通路均设计独立保护电路,兼顾供电稳定与硬件安全。
1. 功率守恒定理:电源转换中“输入功率≈输出功率+损耗功率”,这一定理决定了DC-DC转换的效率设计,我们的方案选用高效降压芯片,将转换损耗控制在极低范围,减少发热,为无风扇散热打下基础。
2. 焦耳定律:Q=I²Rt,电流通过导体产生的热量与电流平方、电阻、时间成正比,这是电源设计与散热设计的结合点。我们的方案不仅优化电路减少电阻与电流损耗,更通过铝合金机壳导热、散热鳍片散热,从定理出发解决产品发热问题。
3. 电磁兼容(EMC)准则:并非物理定理,但却是硬件研发的“行业定理”,指电路与设备之间无电磁干扰。我们的接口转换板为RJ45、HDMI等高速信号接口设计电磁屏蔽,避免电源电路对信号传输的干扰,保证数据传输稳定。

读懂电源术语、掌握设计定理,最终的目的是落地为稳定的产品。我们的「电源管理及接口转换板+双形态铝合金机壳」一体化方案,正是将上述所有电源知识与研发准则融入设计,打造出适配嵌入式、工控、智能硬件研发的通用解决方案。
1. 术语落地:把DC-DC、电源切换变成“即插即用”:我们将DC-DC转换、电源自动切换、BMS电池管理等核心技术集成在一块PCB板,工程师无需再单独设计电源电路,垂直直插即可使用,把专业的电源知识转化为简单的产品体验。
2. 定理落地:从功率守恒、焦耳定律做极致设计:基于功率守恒优化电源转换效率,基于焦耳定律做电路损耗优化+自然散热设计,选用6061铝合金机壳让模块与壳体紧密接触,热量直接导出,配合散热鳍片,实现无风扇静音散热,7×24小时满载运行不发烫。
3. 需求落地:兼顾专业与实用,适配全场景:在电源专业设计的基础上,我们设计了双形态机壳——黑色桌面款大散热鳍片适配实验室/工控台,白色壁挂款轻薄设计适配智能家居/弱电箱,同时引出全接口、设计可视化电量显示与带灯按键,让专业产品也能做到易用、实用。
❌ 混淆“DC-DC”与“AC-DC”:嵌入式模块多为直流供电,盲目使用AC-DC模块会增加体积与成本,优选DC-DC转换更适配。
❌ 忽略“电源切换压降”:简单的开关切换会产生压降,导致模块重启,必须用专用芯片或二极管隔离实现无缝切换。
❌ 锂电池充电只做“恒压”或“恒流”:单一充电模式会导致电池鼓包、寿命缩短,严格遵循“先恒流后恒压”定理是关键。
❌ 只做电源设计,忽略“散热设计”:根据焦耳定律,电源电路必然产生热量,散热与电源设计必须同步进行,缺一不可。
硬件研发的本质,是把抽象的物理名词、专业术语、设计定理,转化为看得见、摸得着、用得稳的产品。
电源设计作为硬件研发的核心,没有捷径可走,唯有吃透基础概念,结合实战落地,才能避开坑、做出好产品。
我们的这套一体化电源管理方案,正是为了让研发工程师少走弯路,把更多精力放在核心模块开发上,而非电源、散热、结构的基础设计。
如果你的项目也有电源设计、模块集成、场景适配的需求,不妨参考这套从理论到落地的成熟方案。
👍 觉得干货满满,欢迎点赞+转发+收藏
💬 留言区说说你研发中遇到的电源坑,一起交流避坑技巧
🔔 关注我们,持续分享硬件研发+电源设计的硬核干货!
© 2026 华垓技术 | 专注于工业过程控制及物联网解决方案
本产品最终解释权归本华垓技术所有
Copyright © 2021 北京一造电子技术有限公司 版权所有 备案号:京ICP备15066359号-1
技术支持:高搜互联
扫一扫咨询微信客服